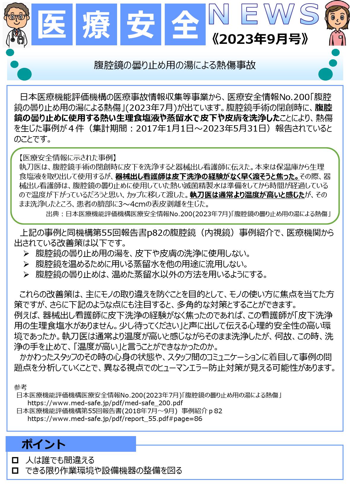
2026.03.02 ¡Ú²ð¸î¥ê¥¹¥¯¥Þ¥Í¥¸¥á¥ó¥ÈNEWS¡Û3·î¹æ¡¡Î¢ÌÌ
OLiNAS³ô¼°²ñ¼Ò¥¤¥¤¥À¥ª¥Õ¥£¥¹
¢©454-0022¡¡Ì¾¸Å²°»ÔÃæÀî¶èϪ¶¶2-26-7
TEL:£°£µ£²¡Ê£³£¶£³¡Ë£²£±£µ£¶
FAX:£°£µ£²¡Ê£³£¶£³¡Ë£³£·£¹£²
¡ÒÊ罸ÂåÍýŹ¡ÓOLiNAS³ô¼°²ñ¼Ò¡¡¥¤¥¤¥À¥ª¥Õ¥£¥¹
Åö¼Ò¤ÏÅìµþ³¤¾åÆüư²ÐºÒÊݸ±³ô¼°²ñ¼Ò¤ÎÂåÍýŹ¤Ç¤¹
052-363-2156 ±Ä¶È»þ´Ö 9¡§30¡Á17¡§30¡ÊÅÚÆü½Ëº×Æü¤ò½ü¤¯¡Ë
À¸Â»Êݲñ¼Ò¤òÊ£¿ô°·¤¦Áí¹çÂåÍýŹ¤Ç¤¹¡£
¤ªµÒÍͤΤ´´õ˾¤Ë¹ç¤Ã¤¿¾¦Éʤò¤´Äó°Æ¡£
Êݸ±²ñ¼Ò¤â¤ªÁª¤Ó失¤Þ¤¹¡£

24»þ´Ö365Æü¼õÉդΡÖÅìµþ³¤¾åÆüư°Â¿´110ÈÖ¡×
ÊÀ¼Ò¤Ï£´£°Ç¯°Ê¾å¤Ë¤ï¤¿¤ê¡¢°åÎŵ¡´ØÀìÌç¤ÎÂåÍýŹ¤È¤·¤ÆÀèÀ¸Êý¤ÎÁí¹ç¥ê¥¹¥¯¥³¥ó¥µ¥ë¤È¤·¤Æ¡¢¤ªÌò¤ËΩ¤Æ¤ë¤³¤È¤òÂè°ì¤ÎÌÜɸ¤Ë¤·¡¢¤½¤Î¼ÂÁ©¤Ë¼è¤êÁȤó¤Ç¤¤Þ¤·¤¿¡£¤³¤ì¤«¤é¤â¡¢¤Þ¤¹¤Þ¤¹¹âÅÙ²½¤¹¤ë¸½Âå¼Ò²ñ¤Ë¸ºß¤¹¤ë¡¢¤¢¤é¤æ¤ë¥ê¥¹¥¯¤òÁí¹çŪ¤ËʬÀϤ·¡¢Å¬ÀÚ¤ÊÊݸ±À߷פòÄ󶡤¹¤ë¤³¤È¤Ë¤è¤Ã¤Æ¡¢ ³§Íͤΰ¿´¤Î¥Ñ¡¼¥È¥Ê¡¼¤È¤·¤Æ¡¢Á´ÎϤò¿Ô¤¯¤·¤Æ»²¤ê¤Þ¤¹¡£

¼«Æ°¼ÖÊݸ±¤Î»î»»¤¬¤Ç¤¤Þ¤¹¡£

Åìµþ³¤¾åÆüư¤Î³ÆÊݸ±¾¦Éʤò¤´°ÆÆâ¤·¤Æ¤¤¤Þ¤¹¡£
¥¤¥ó¥¿¡¼¥Í¥Ã¥È¤«¤é¤´¼«¿È¤ÇľÀܤ´·ÀÌ󤤤¿¤À¤±¤ëÊݸ±¾¦ÉʤǤ¹¡£¤´·ÀÌó¤Ë¤¢¤¿¤Ã¤Æ¤Ï¡¢É¬¤º¡Ö½ÅÍ×»ö¹àÀâÌÀ½ñ¡×¤ò¤è¤¯¤´³Îǧ¤¯¤À¤µ¤¤¡£¤´ÉÔÌÀ¤ÊÅÀÅù¤¬¤¢¤ë¾ì¹ç¤Ï¡¢ÊÀ¼Ò¤Þ¤Ç¤ªÌ䤤¹ç¤ï¤»¤¯¤À¤µ¤¤¡£

¿Æ¤äͧ¿Í¤Î¼Ö¤ò¼Ú¤ê¤Æ±¿Å¾Ãæ¤Î»ö¸Î¤òÊä½þ¤·¤Þ¤¹¡£
FFFF-ET47-B19148-202001
ÊÀ¼Ò¤ÈÄó·È¤ò¤·¤Æ¤¤¤ë·ò¹¯¿ÇÃÇ¥¯¥ê¥Ë¥Ã¥¯¤Ç¤¹¡£
¤¬¤óÁí¹ç·ò¿Ç¥³¡¼¥¹¤äÀ®¿ÍÉÂÁí¹ç·ò¿Ç¥³¡¼¥¹¤Ê¤É¤¬¤¢¤ê¤Þ¤¹¡£
¾ÜºÙ¤ÏÊÀ¼Ò£È£Ð¤Î¡Ö¤ªÃΤ餻¡×¤ò¤´Í÷¤¯¤À¤µ¤¤¡£
.
ÊÀ¼Ò¤ÈÄó·È¤ò¤·¤Æ¤¤¤ë¥»¥¥å¥ê¥Æ¥£²ñ¼Ò¤Ç¤¹¡£
¡ÖÅìµþ³¤¾å¥Ñ¥Ã¥±¡¼¥¸¡×¤È¤¤¤¦¹âÉʼÁ¡õ¥ê¡¼¥º¥Ê¥Ö¥ë¤Ê
¥»¥¥å¥ê¥Æ¥£¥×¥é¥ó¤òËÉ٤ˤ´ÍѰդ·¤Æ¤ª¤ê¤Þ¤¹¡£
¾ÜºÙ¤ÏÊÀ¼Ò£È£Ð¤Î¡Ö¤ªÃΤ餻¡×¤ò¤´Í÷¤¯¤À¤µ¤¤¡£
.
¤Ê¤´¤ä̤Íè¤Ã»Ò±þ±ç¶¨µÄ²ñ¡Ê»Ò°é¤Æ²ÈÄíÍ¥ÂÔ»ö¶È¡Ë![]()
´ë¶È¡¢Ãϰ衢¹ÔÀ¯¤È¤ÎÏ¢·È¤Ë¤è¤ê¡¢¼Ò²ñÁ´ÂΤǡֻҤɤâ¡×¤È¡Ö»Ò°é¤Æ²ÈÄí¡×¤ò±þ±ç¤¹¤ëÀ©Å٤Ǥ¹¡£
ÊÀ¼Ò¤Ï¡Ö¤Ô¤è¤«¥«¡¼¥É¡×¤Ë¶¨»¿¤·¤Æ¤¤¤Þ¤¹¡£
.
Ê¡»ã¼ÖξÀìÌç¥ì¥ó¥¿¥«¡¼¡õ¥«¡¼¥ê¡¼¥¹
.
ÊÀ¼Ò¤ÈÄó·È¤ò¤·¤Æ¤¤¤ë¥Þ¥Ê¡¼¸¦½¤¤Ç¤¹¡£
ɱ¡¡¦¥¯¥ê¥Ë¥Ã¥¯Àܶø¸¦½¤¡¢¥¯¥ì¡¼¥àÂбþ¡¢Ê¤ÌÌÄ´ºº¤ò¹Ô¤Ã¤Æ¤¤¤Þ¤¹¡£
¡Ú¤ªÃΤ餻¡Û¤â¤´³Îǧ¤¯¤À¤µ¤¤¡£
.
¤¬¤óͽËÉ¥á¥Ç¥£¥«¥ë¥¯¥é¥Ö¡Ê¤Þ¤â¡Á¤ë¡Ë![]()
¤¬¤ó¤Î¥ê¥¹¥¯¿ÇÃǤ¬Ç¢¸¡ºº¤À¤±¤Ç¼«Âð¤Ç¤Ç¤¤Þ¤¹¡£
¡Ú¤ªÃΤ餻¡Û¤â¤´³Îǧ¤¯¤À¤µ¤¤¡£
.
¥¤¥ó¥¿¡¼¥Í¥Ã¥È´°·ë·¿¥á¥Ç¥£¥«¥ëKITNEO![]()
¥¤¥ó¥¿¡¼¥Í¥Ã¥È´°·ë·¿¥á¥Ç¥£¥«¥ëKitNEO¡Ö¤ªÃΤ餻¡×Íó¤Î2024ǯ6·ÇºÜ¡Ö¥¤¥ó¥¿¡¼¥Í¥Ã¥È²ÃÆþ¥Á¥é¥·É½ÌÌ¡¢Î¢Ì̡פò¤´³Îǧ¤¤¤¿¤À¤¤¤¿¾å¤Ç¤ª¿½¹þ¤ß¤¯¤À¤µ¤¤¡£
¡Ö¾¦ÉʳµÍס¢¥×¥é¥ó³µÍס¢Êݸ±ÎÁɽ¡×¤âÊ»¤»¤Æ¤´³Îǧ¤¯¤À¤µ¤¤¡£
¡¦
ÆüËܽé¤Î¡Ö¥Þ¥¦¥¹¥Ô¡¼¥¹¶ºÀµ¸¦½¤¹Ö»Õ¡×
¡Ú¤ªÃΤ餻¡Û¤â¤´³Îǧ¤¯¤À¤µ¤¤¡£
¡¦
¥ì¥Ã¥É¡õ¥Û¥ï¥¤¥È¥ê¥Ü¥ó¥¥ã¥ó¥Ú¡¼¥ó£²£°£±£¹![]()
Ëèǯ£±£±·î¤Ï¸ý¹Ð¤¬¤óËÐÌÇ¥¥ã¥ó¥Ú¡¼¥ó·î´Ö¤Ç¤¹¡£
ÊÀ¼Ò¤â¶¨»¿¤µ¤»¤Æ¤¤¤¿¤À¤¤¤Æ¤ª¤ê¤Þ¤¹¡£
.
¥¤¥ó¥×¥é¥ó¥ÈÊݾڡ¢¥È¥é¥Ö¥ë¥µ¥Ý¡¼¥È¥Ç¥¹¥¯¤Ç¤¹¡£
.
°ìÈ̼ÒÃÄË¡¿Í¥á¥Ç¥£¥«¥ë¥È¥é¥ó¥¹¥Õ¥©¡¼¥á¡¼¥·¥ç¥ó![]()
·ÏÎó²ñ¼Ò¤Ç¤¢¤ë°ìÈ̼ÒÃÄË¡¿Í¥á¥Ç¥£¥«¥ë¥È¥é¥ó¥¹¥Õ¥©¡¼¥á¡¼¥·¥ç¥ó
ÃÄÂÎÊݸ±¤Î¼è°·¤¤¤¬¤¢¤ê¤Þ¤¹¡£
¾ÜºÙ¤Ï¥Û¡¼¥à¥Ú¡¼¥¸¤ò¤´³Îǧ¤¯¤À¤µ¤¤¡£
Åìµþ³¤¾åÆüư²ÐºÒ¤Î¥Û¡¼¥à¥Ú¡¼¥¸¤Ø¤Î¥ê¥ó¥¯
Åìµþ³¤¾åÆüư¤¢¤ó¤·¤óÀ¸Ì¿Êݸ±³ô¼°²ñ¼Ò![]()
Åìµþ³¤¾åÆüư¤¢¤ó¤·¤óÀ¸Ì¿¤Î¡¼¥à¥Ú¡¼¥¸¤Ø¤Î¥ê¥ó¥¯
Åìµþ³¤¾åÆüư¤¢¤ó¤·¤óÀ¸Ì¿¤Î¥¥ã¥é¥¯¥¿¡¼¡Ö¤¢¤ó¤·¤ó¥»¥¨¥á¥¨¡×¤Î¥Û¡¼¥à¥Ú¡¼¥¸¤Ç¤¹¡£
Åìµþ³¤¾å¥Û¡¼¥ë¥Ç¥£¥ó¥°¥¹³ô¼°²ñ¼Ò![]()
Åìµþ³¤¾å¥Û¡¼¥ë¥Ç¥£¥ó¥°¥¹³ô¼°²ñ¼Ò¤Î¥Û¡¼¥à¥Ú¡¼¥¸¤Ø¤Î¥ê¥ó¥¯
»ØÄêŹ¤Ë¤Ê¤Ã¤Æ¤¤¤Þ¤¹¡£
ÃæÀî¶è»õ²Ê°å»Õ²ñ¤Î¥Û¡¼¥à¥Ú¡¼¥¸¤Ç¤¹¡£
»¿½õ²ñ°÷¤Ë¤Ê¤Ã¤Æ¤¤¤Þ¤¹¡£
³ô¼°²ñ¼Ò¥·¥é¥Í¤Î¥Û¡¼¥à¥Ú¡¼¥¸¤Ç¤¹¡£
Dental Bliss¤Î¥Û¡¼¥à¥Ú¡¼¥¸¤Ç¤¹¡£
»õ²Ê°å±¡ÁϤê¤ÎÀ߷ס¦·úÃÛ¡¦°åÎŲȶñ¡¦Êݸ±¥×¥é¥ó¥Ë¥ó¥°¤Î¥×¥í½¸ÃĤ¬°ìÂΤȤʤäơ¢»õ²Ê°å±¡¤Î¿·µ¬³«±¡¤«¤é·ú¤ÆÂؤ¨²þÁõ¤òÁí¹çŪ¤Ë¥×¥í¥Ç¥å¡¼¥¹¤·¤Þ¤¹¡£
²ð¸î¤Ë´Ø¤¹¤ë¾ðÊó¤¬ËþºÜ¤Ç¤¹¡£
Åìµþ³¤¾åÆüư¥á¥Ç¥£¥«¥ë¥µ¡¼¥Ó¥¹![]()
Åìµþ³¤¾åÆüư¥á¥Ç¥£¥«¥ë¥µ¡¼¥Ó¥¹³ô¼°²ñ¼Ò¥á¥Ç¥£¥«¥ë¥ê¥¹¥¯¥Þ¥Í¥¸¥á¥ó¥È¼¼¤ÏHSP¥µ¡¼¥Ó¥¹®¤òÄ̤¸¤Æ¥á¥Ç¥£¥«¥ë¥ê¥¹¥¯¥Þ¥Í¥¸¥á¥ó¥È¤Ø¤Î¥½¥ê¥å¡¼¥·¥ç¥ó¡Ê°åÎŰÂÁ´¸¦½¤¡¢¥³¥ó¥µ¥ë¥Æ¥£¥ó¥°¡¢°åÎÅ»ö¸ÎËɻߤ˴ؤ¹¤ëÁêÃÌ¡¦¾ðÊóÄ󶡤ʤɡˤòÄ󶡤·¤Æ¤ª¤ê¤Þ¤¹¡£
ÆüËÜ»³²Êݸ±¶¨²ñ¤Î¥Û¡¼¥à¥Ú¡¼¥¸¤Ç¤¹¡£
ÆüËÜ»³²Êݸ±ÂåÍý¶È¶¨²ñ¤Î¥Û¡¼¥à¥Ú¡¼¥¸¤Ç¤¹¡£
À¸Ì¿Êݸ±¶¨²ñ¤Î¥Û¡¼¥à¥Ú¡¼¥¸¤Ç¤¹¡£
¶âͻģ¤Î¥Û¡¼¥à¥Ú¡¼¥¸¤Ç¤¹¡£
¹ñÀǶɥ¿¥Ã¥¯¥¹¥¢¥ó¥µ¡¼¤Î¥Û¡¼¥à¥Ú¡¼¥¸¤Ç¤¹¡£
ÆüËÜǯ¶âµ¡¹½¤Î¥Û¡¼¥à¥Ú¡¼¥¸¤Ç¤¹¡£
³°¹ñ»³²Êݸ±¶¨²ñ¤Î¥Û¡¼¥à¥Ú¡¼¥¸¤Ç¤¹¡£
»³²Êݸ±ÎÁΨ»»½Ðµ¡¹½¤Î¥Û¡¼¥à¥Ú¡¼¥¸¤Ç¤¹¡£
»³²Êݸ±·ÀÌó¼ÔÊݸ¹½¤Î¥Û¡¼¥à¥Ú¡¼¥¸¤Ç¤¹¡£
À¸Ì¿Êݸ±·ÀÌó¼ÔÊݸ¹½¤Î¥Û¡¼¥à¥Ú¡¼¥¸¤Ç¤¹¡£
À¸Ì¿Êݸ±Ê¸²½¥»¥ó¥¿¡¼¤Î¥Û¡¼¥à¥Ú¡¼¥¸¤Ç¤¹¡£
¥¹¥¿¥ó¥À¡¼¥É¡õ¥×¥¢¡¼¥º¤Î¥Û¡¼¥à¥Ú¡¼¥¸¤Ç¤¹¡£
¥à¡¼¥Ç¥£¡¼¥º¡¦¥¸¥ã¥Ñ¥ó¤Î¥Û¡¼¥à¥Ú¡¼¥¸¤Ç¤¹¡£
ÆüËܳÊÉÕ¸¦µæ½ê¤Î¥Û¡¼¥à¥Ú¡¼¥¸¤Ç¤¹¡£
³ÊÉÕÅê»ñ¾ðÊ󥻥󥿡¼¤Î¥Û¡¼¥à¥Ú¡¼¥¸¤Ç¤¹¡£
¡ÖFun to Share ¤ß¤ó¤Ê¤Ç¥·¥§¥¢¤·¤Æ¡¢Äã»ÀÁǼҲñ¤Ø¡×¤Î¥Û¡¼¥à¥Ú¡¼¥¸¤Ç¤¹¡£
ÆüËÜÆý¤¬¤ó¥Ô¥ó¥¯¥ê¥Ü¥ó±¿Æ°¤Î¥Û¡¼¥à¥Ú¡¼¥¸¤Ç¤¹¡£
¥Ú¥Ã¥È¥Ü¥È¥ë¥¥ã¥Ã¥×¡¢ËÜ¡¢£Ã£Ä¡¢£Ä£Ö£Ä¡¢¥²¡¼¥à¥½¥Õ¥È¡¢
Éþ¡¢¥Ð¥Ã¥¯¡¢»þ·×¡¢Àڼꡢ¥Ï¥¬¥¡¢³°²ß»æÊ¾Åù¤Î»È¤ï¤Ê¤¯¤Ê¤Ã¤¿
¤â¤Î¤ò´óÉÕ
¡Ú¥Ø¥ë¥×¥Þ¡¼¥¯¤Ë¤Ä¤¤¤Æ¡Û°¦Ãθ©![]()
¥Ø¥ë¥×¥Þ¡¼¥¯¤ÎÇÛÉÛ¾ì½êÅù
¡Ö¤¬¤óÂкö¿ä¿Ê´ë¶È¥¢¥¯¥·¥ç¥ó¡×¤Î¥Û¡¼¥à¥Ú¡¼¥¸¤Ç¤¹¡£
FUN¡ÜWALK PROJECT
¤Þ¤¤¤Ë¤Á¤Ë¡ÖÊ⤯¡×¤ò¤·¤Æ¡¢¥Ï¥Ã¥Ô¡¼¤Ë¤Ê¤í¤¦¡£